taptap点点官方网站
欢迎访问本网站!
搜索
学校主页
Toggle navigation
首页
部门简介
组织科
干部科
考核科
人事科
重要通知
工作动态
政策法规
组织科
人事科
服务大厅
下载中心
服务指南
学习园地
建党100周年
首页
部门简介
重要通知
工作动态
政策法规
服务大厅
学习园地
首页
>
政策法规
>
人事科
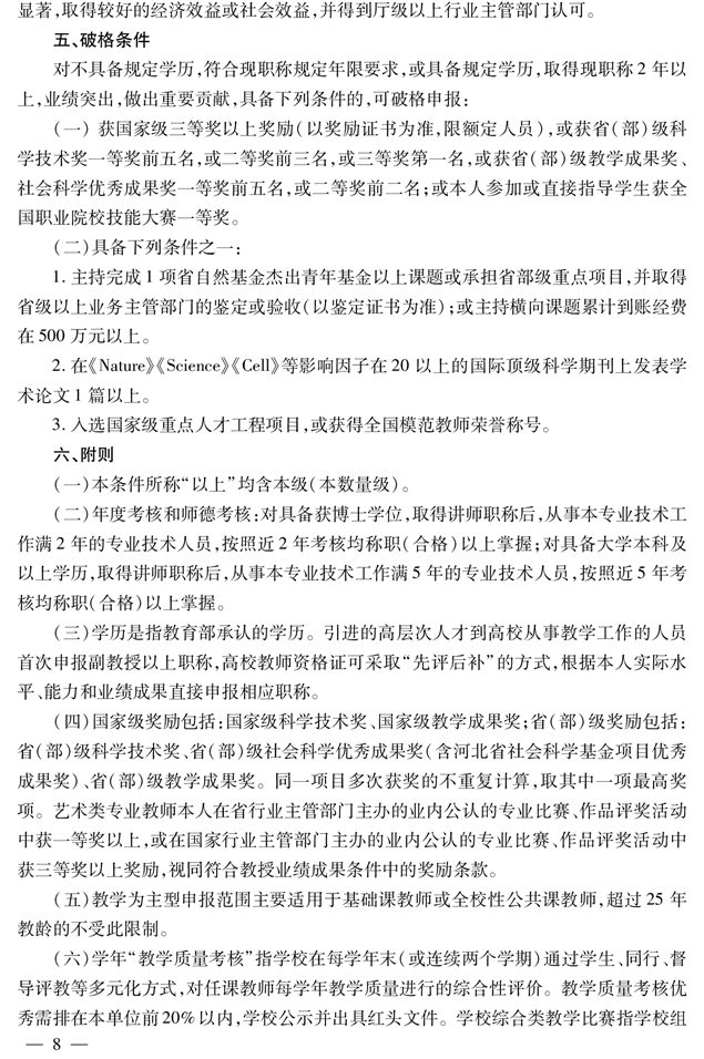
河北省高等学校教师系列高职高专院校教授职称申报评审条件
日期:2020-10-22 16:17:22 发布人:admin7 浏览量:
95
操作>>
核发:
点击数:95
【
收藏本页
】
上一篇:
高校教师思政教育专业...
下一篇:
30号(教师进修培训与...
返回首页
关闭页面
分享到
相关链接