taptap点点官方网站
学生
|
教职工
|
访客
|
招聘
|
旧版
taptap点点官方网站
修德砺能
知行合一
张职院简介
现任领导
成就荣誉
校园地图
机构设置
修德砺能
知行合一
行政机构
教学机构
教辅机构
教学科研
修德砺能
知行合一
师资队伍
科研成果
学术期刊
招生就业
修德砺能
知行合一
招生网
就业创业网
合作交流
修德砺能
知行合一
国内合作
国际合作
校园生活
修德砺能
知行合一
社团活动
讲座演出
图书馆藏
生活指南
校园风景
校历
EN
taptap点点官方网站
张职院简介
现任领导
成就荣誉
校园地图
机构设置
行政机构
教学机构
教辅机构
教学科研
师资队伍
科研成果
学术期刊
招生就业
招生网
就业创业网
合作交流
国内合作
国际合作
校园生活
社团活动
讲座演出
图书馆藏
生活指南
校园风景
校历
taptap点点官方网站
机构设置
教学科研
招生就业
合作交流
校园生活
EN
学院公告
新闻中心
通知公告
/
学院公告
/ 正文
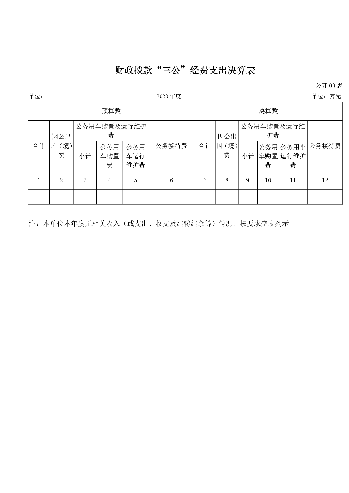
taptap点点官方网站2023年部门决算公开文本
发布人:Zjkzy5
时间:2024-09-20
点击:
219
来源:
操作>>